My research lies at the interface of string theory, quantum gravity, and machine learning, with an emphasis on explicit constructions of string compactifications and the systematic extraction of low-energy information from them. I develop mathematical and computational tools to probe the landscape of string vacua, characterise the four-dimensional effective theories obtained by compactification, and confront them with cosmological and laboratory data. A central guiding question is whether string theory admits controlled, phenomenologically viable vacua — and what structural constraints the theory itself imposes on them.

The sections below describe the principal threads of my work.


String compactifications and moduli stabilisation

A central theme of my research is the construction and systematic study of four-dimensional effective field theories obtained from string compactifications, with a particular focus on Type IIB orientifolds and their vacuum structure. The guiding question is whether — and how — the enormous degeneracies of the string landscape give rise to controlled, phenomenologically viable theories.

Moduli stabilisation with explicit data

Concrete progress on moduli stabilisation typically requires both new analytic ingredients and explicit Calabi–Yau data. In arXiv:2109.14624 I developed, with collaborators, the systematics of Type IIB moduli stabilisation in the presence of odd 2-form axions, yielding an efficient analytic handle on models with fully stabilised moduli. To populate such constructions with explicit compactification data, we compiled a large database of Calabi–Yau orientifolds and their D3-tadpole budgets in arXiv:2204.13115.

Flux vacua at scale

Numerical flux-vacuum searches expose the structure of the landscape far beyond what analytic methods alone can reach. I constructed new non-supersymmetric flux vacua in arXiv:2308.15525, carried out deep numerical observations of the Type IIB flux landscape in arXiv:2501.03984, and showed in arXiv:2507.00615 that numerical Kähler moduli stabilisation can give rise to coexisting flux string vacua within a single compactification — a feature invisible to analytic approximations.

Ongoing directions

  • Scaling flux-vacuum searches to full Calabi–Yau ensembles with differentiable, GPU-ready samplers.
  • Combining moduli stabilisation with realistic particle phenomenology in explicit Type IIB compactifications.
  • Quantifying how higher-derivative and loop corrections deform the vacuum structure extracted at tree level.

de Sitter vacua in string theory

Candidate de Sitter vacuum: anti-D3-brane uplift from a supersymmetric AdS vacuum (KKLT scenario), and the scalar potentials of the resulting de Sitter and anti-de Sitter vacua in an explicit Calabi–Yau orientifold flux compactification
Fig. 1 from arXiv:2406.13751. Top: outcomes of anti-D3-brane uplift from a supersymmetric AdS vacuum in the KKLT scenario. Bottom: scalar potentials of the AdS (black) and dS (pink) vacua in the Calabi–Yau flux compactification.

Explaining the observed accelerated expansion of the Universe within a UV-complete theory of quantum gravity is one of the central open problems in string phenomenology. Whether controlled de Sitter vacua exist in string theory remains an active and contested question. My work aims both to construct explicit candidate vacua and to subject them to increasingly stringent consistency checks.

Candidate vacua

In arXiv:2406.13751 I presented, with Liam McAllister, Jakob Moritz, and Richard Nally, explicit candidate de Sitter vacua in a concrete Type IIB compactification, assembling the required ingredients — fluxes, non-perturbative effects, and an uplift sector — within a single controlled construction. A short companion overview is available as arXiv:2505.00149.

Uplifts, warping, and pedagogy

In arXiv:2512.17995 I examined the role of warping in effective potentials relevant for F-term uplifting, clarifying under which conditions the standard approximations used in KKLT-type constructions remain reliable. A pedagogical treatment of the subject appears in the TASI 2025 lectures arXiv:2512.17095, co-authored with Liam McAllister.

Connecting to phenomenology

A recurring motivation is that a de Sitter solution is useful only once it coexists with realistic particle physics. This was the guiding question in arXiv:2106.11964, where we embedded a Standard-Model-like quiver gauge theory in de-Sitter-compatible Type IIB compactifications.

Ongoing directions

  • Stress-testing candidate constructions against higher-derivative and loop corrections.
  • Large-scale searches for consistent uplift sectors across explicit Calabi–Yau ensembles.
  • Clarifying the role of warping and non-perturbative effects in the four-dimensional effective potential.

Higher-derivative corrections

Extracting reliable low-energy information from string compactifications requires a detailed understanding of the UV sensitivity of the resulting effective field theories. Systematically deriving corrections to the tree-level string actions — and tracking their impact under dimensional reduction — therefore sits at the heart of string phenomenology.

α′ corrections in F-theory and Type IIB

In arXiv:2106.04592 I studied the systematics of the α′ expansion in F-theory and its consequences for four-dimensional effective potentials, with direct implications for moduli-stabilisation scenarios of KKLT and LVS type.

Type IIB at eight derivatives

A sustained line of work concerns the eight-derivative sector of Type IIB superstring theory. In arXiv:2205.11530 I combined inputs from superstrings, superfields, and superparticles to constrain terms at this order. In arXiv:2507.07934 the analysis was extended to five-point axio-dilaton couplings, uncovering additional structure in the effective action consistent with what superspace methods anticipate.

Ongoing directions

  • Closing the gap between the low-point couplings accessed via amplitudes and the full nonlinear structure at eight derivatives.
  • Tracking the impact of these corrections on controlled four-dimensional vacua, in particular for de Sitter constructions and Calabi–Yau flux compactifications.
  • Extending the systematics to terms involving the 3-form G3 and 1-form P1 of Type IIB, where superspace methods suggest a rich but largely unexplored ordering principle.

Axions, the axiverse, and fundamental cosmology

Marginalized posterior distribution of axion mass m_a and axion dark-matter fraction Omega_a / Omega_DM, with 68% and 95% credible regions shown Marginalized posterior distribution of the axion decay constant f_a, comparing a Calabi–Yau sampling analysis to an EFT analysis with a single ultralight axion
Fig. 19 from arXiv:2512.00144. Left: joint posterior for the axion mass and DM fraction. Right: posterior for the decay constant fa. Dark/light contours indicate 68% and 95% credible regions.

String compactifications generically predict a rich spectrum of axion-like particles spanning many orders of magnitude in mass and coupling — the so-called axiverse. This makes axions a privileged messenger between the string landscape and observation, and one of the cleanest ways to confront explicit compactifications with cosmological and laboratory data.

Fuzzy axions and the string axiverse

In arXiv:2412.12012 I studied fuzzy axion dark matter arising from string compactifications and the associated cosmological relics. A compact presentation appears in the COSMIC WISPers 2024 proceedings arXiv:2502.02256.

Confronting string theory with data

Turning axiverse predictions into falsifiable statements requires both large-scale computations of string-theoretic spectra and rigorous statistical inference. In arXiv:2512.00144 I performed Bayesian inference on Calabi–Yau moduli spaces, constraining axiverse parameters directly from experimental data. The wider phenomenological context of weakly-interacting slim particles is summarised in the COSMIC WISPers white paper arXiv:2603.03433.

Gravitational-wave signatures of BSM physics

Related to the axiverse, and to fundamental cosmology more broadly, is the question of what gravitational-wave signals can teach us about physics beyond the Standard Model. In arXiv:2303.01548 I explored how gravitational waves — in particular at high frequencies — can be used to test BSM scenarios motivated by string compactifications.

Ongoing directions

  • Extending axiverse predictions to realistic ensembles of Calabi–Yau compactifications using differentiable pipelines.
  • Sharpening the statistical comparison between string-theoretic axion spectra and cosmological / laboratory constraints.
  • Building the connection between moduli stabilisation, de Sitter construction, and the resulting axion phenomenology in a single controlled framework.

Computational string theory and AI for HEP-TH

DNA of Calabi–Yau hypersurfaces: structural invariants extracted from a large ensemble of Calabi–Yau threefolds that can be exploited by machine-learning methods for fast classification and navigation of the landscape
Fig. 3 from arXiv:2405.08871 (The DNA of Calabi–Yau hypersurfaces).

The string landscape is a combinatorially vast and computationally hard object: estimates of its size range from 10500 to 10272 000 vacua, and finding solutions with prescribed phenomenological properties appears to be NP-hard in general. A sustained thread of my work is to address this challenge with a combination of large-scale computation and modern machine learning — not ML for its own sake, but as a principled acceleration of physics pipelines.

Search algorithms for the landscape

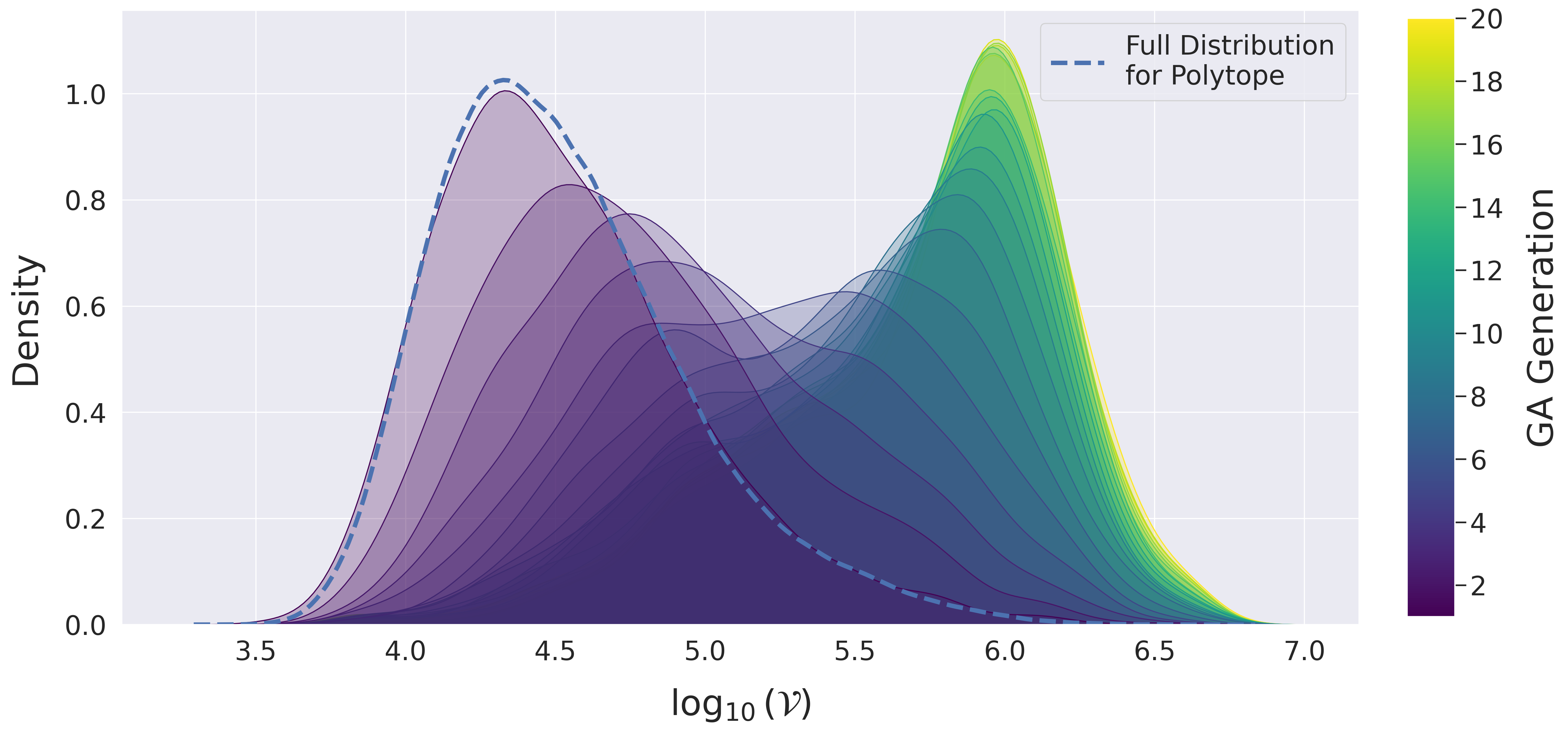
Early work demonstrated that search-based learning can find flux vacua in regimes where systematic enumeration is infeasible — see arXiv:1907.10072 (genetic algorithms) and the NeurIPS 2021 ML4PS proceedings arXiv:2111.11466 on reinforcement learning and genetic algorithms for flux vacua.

Differentiable physics and JAX-native pipelines

In arXiv:2306.06160 I introduced JAXVacua, a JAX-based framework for sampling string vacua that exposes flux-vacuum potentials as smooth, differentiable loss surfaces amenable to gradient-based optimisation and ML composition. The same infrastructure underpins the large-scale studies in arXiv:2501.03984.

Generative and representational approaches

Probing flux-vacuum distributions with generative methods was the subject of arXiv:2307.15749 (W₀_sample = np.random.normal(0,1)?). More recently, arXiv:2603.04941 studied parameter compression in the flux landscape, probing the intrinsic dimensionality of the vacuum data.

Machine learning meets Calabi–Yau geometry

On the geometric side, arXiv:2310.06820 addressed counting problems for Calabi–Yau threefolds, and arXiv:2405.08871 (The DNA of Calabi–Yau hypersurfaces) uncovered structural invariants that ML methods can exploit for fast classification and navigation of the landscape.

Teaching and community

I have delivered a lecture series on Machine Learning Techniques in the String Landscape at the XX Avogadro Meeting — materials on GitHub — and I supervise student projects at the LMU AI Lab on neural-network methods for PDEs in physics.

Ongoing directions

  • Scaling differentiable flux-vacuum searches to full Calabi–Yau ensembles on GPU / TPU hardware.
  • Coupling JAX-native physics pipelines to surrogate and generative ML models for high-dimensional moduli spaces.
  • Public releases under the ASchachnerGroup GitHub organisation.

If you would like to hear more about any of these directions, or are interested in collaborating on the software stack behind them, please get in touch.